matplotlib (マットプロットリブ)
  ・ライブラリ
主にNumPyのためのグラフ描画ライブラリ
データをグラフとして可視化する。 (プロット)
  ・基本的なプロット
     関数 意味
 plot(x, y) x, yの折れ線グラフをプロット
 hist(x) xのヒストグラムをプロット
 scatter(x, y)  x, yの散布図をプロット
 show() プロットした図を表示
  ・引数を指定することで多様な描画が可能

ステップ関数のグラフ表示例
  ・「stepF.py」     #!/usr/bin/env python3     import matplotlib     matplotlib.use("Agg")  # Anti-Grain_Geometryを用いる。(ファイルタイプpng)     import numpy as np     import matplotlib.pylab as plt     def step_function(x):      return np.array(x > 0, dtype=np.int)     x = np.arange(-5.0, 5.0, 0.1)     y = step_function(x)     plt.plot(x, y)     plt.ylim(-0.1, 1.1)     #plt.show()     plt.savefig("stepF.png")     print ("end")   ・スクリプト実行
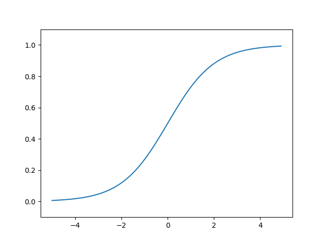
「sigmoid.png」作成
  ・デスクトップへ持ってきて表示、確認
0を境に切り替わる。


シグモイド関数のグラフ表示例
  ・「sigmoid.py」     #!/usr/bin/env python3     import matplotlib     matplotlib.use("Agg")     import numpy as np     import matplotlib.pylab as plt     def sigmoid(x):      return 1 / (1 + np.exp(-x))  # 「sigmoid」関数     x = np.arange(-5.0, 5.0, 0.1)     y = sigmoid(x)  # 「step_function」が「sigmoid」に替わる。     plt.plot(x, y)     plt.ylim(-0.1, 1.1)     #plt.show()     plt.savefig("sigmoid.png")     print ("end")   スクリプト実行
「stepF.png」作成
  ・デスクトップへ持ってきて表示、確認
滑らかに替わる。


ReLU関数のグラフ表示例
  ・「relu.py」     #!/usr/bin/env python3     import matplotlib     matplotlib.use("Agg")     import numpy as np     import matplotlib.pylab as plt     def relu(x):      return np.maximum(0,x)  # 「relu」関数     x = np.arange(-5.0, 5.0, 0.1)     y = relu(x)     plt.plot(x, y)     plt.ylim(-0.1, 1.1)     #plt.show()     plt.savefig("relu.png")     print ("end")   ・スクリプト実行
「relu.png」作成
  ・デスクトップへ持ってきて表示、確認
0以下ならば0を出力、入力が0を超えていればそのまま出力